【便民信息】关于2025年国庆节、中秋节期间城区停车场及临时停车泊位免费开放的通告
为更好展示文明友好、开放包容的城市形象,向广大市民及来淮游客提供节日免费停车的普惠“福利”,进一步营造欢乐、祥和、安全、有序的节日氛围,市城市管理局会同市文化和旅游局、市机关事务管理局、市发展和改革委员会、淮南建发智慧泊车管理有限公司在双节期间将城区部分单位及公园游园、景区停车场和道路机动车临时停车泊位免费对外开放,现将有关事项通告如下:
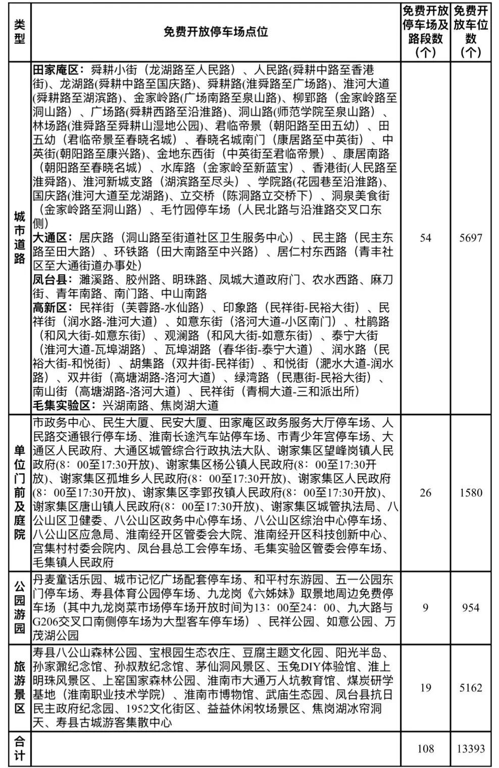
2025年10月1日至2025年10月8日,共8天,淮南市城区108处路段及停车场,共计13393个停车泊位免费向市民和游客开放,其中谢家集区人民政府等6处单位停车场开放时间为8:00-17:30,九龙岗菜市场停车场开放时间为13:00-24:00。

监督服务电话:
市城市管理局:6666670
市文化和旅游局:5361335
市机关事务管理局:18955458718
淮南建发智慧泊位管理有限公司:3658888
淮南市价格投诉举报电话:12315
田家庵区:3624522
大通区:2503515
谢家集区:5682110
八公山区:5622750
经开区: 3316185
高新区:6629817
寿县:4412319
凤台县:8627699
潘集区:4983925
毛集实验区:8272345
请广大车主按交管部门和各停车场管理要求规范停放车辆,停车时请在车上留存联系电话,车内勿存放贵重物品。部分重点停车区域根据现场管理情况可能临时进行调整。
淮南市城市管理局
淮南市文化和旅游局
淮南市机关事务管理局
淮南市发展和改革委员会
淮南建发智慧泊车管理有限公司
2025年9月25日
