紧急提醒!流感高发期,这份校园防控指南请收好!
近期流感活动呈现上升趋势!2025年11月10日,国家疾控局召开 “秋冬季急性呼吸道传染病防控” 专题发布会,明确当前全国已进入流感流行季,今年甲型H3N2毒株占比超 95% ,成为绝对主流。校园作为人群密集场所,家长和师生需高度警惕,做好科学防控尤为重要!

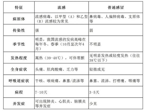
先搞懂:什么是流感?今年流感有啥不一样?
流感是流行性感冒的简称,它是由各型流感病毒引起的急性呼吸道传染病,表现为发热、咳嗽、肌肉酸痛等症状。主要通过打喷嚏和咳嗽等方式飞沫传播,也可经口腔、鼻腔、眼睛等黏膜直接或间接接触传播。 流感病毒抗原性易变,传播迅速,每年可引起季节性流行。我国冬春季流感流行季通常是每年的10月中下旬至次年的3月中上旬。
流行株更替:今年流感以甲型H3N2亚型为主流,和去年的H1N1
到底有啥不一样?毒株变化导致人群对该亚型流感病毒免疫力下降,儿童、老年人易感风险更高。
症状更“猛”:孩子感染后多以高热(39~40℃)起病,常伴咳嗽、咽痛,部分还会出现腹痛、呕吐等消化道症状,全身不适感更明显。
传播性强:校园内人员密集,一旦有学生感染,容易通过飞沫、接触快速扩散,形成聚集性疫情。

关键!如何做好校园流感防控?
▶学校层面:筑牢“防护墙”
每日做好教室、食堂、卫生间等场所的通风,每次通风不少于30分钟;
落实晨检、午检,发现学生高热、咳嗽,立即联系家长接回,避免带病上学;
定期对门把手、课桌椅、水龙头等高频接触部位消毒。
▶学生&家长层面:做好“个人防护”
打疫苗:接种流感疫苗是最有效的预防手段,尤其儿童、免疫力较低的孩子建议尽早接种;
勤洗手:饭前便后、接触公共物品后,用流动水和肥皂或洗手液洗手,避免用手揉眼睛、摸口鼻;
少聚集:周末尽量少带孩子去室内商场等密闭且拥挤的场所,减少感染机会;
强体质:保证孩子充足睡眠,均衡饮食,适当户外运动,增强免疫力。

警惕!出现流感症状怎么办?
如果同学出现发热(尤其是体温≥38℃)、咳嗽、咽痛等症状,请立即佩戴口罩,及时到正规医院就诊。同时告知班主任,居家休息,避免带病上课或参加集体活动,防止传染给他人。
流感疫苗
科学接种才靠谱
接种流感疫苗是预防流感最经济、有效的措施。今年的流感疫苗覆盖H3N2,接种流感疫苗对个体来说可减少感染、减轻症状、缩短病程、显著降低发展为重症和死亡的风险。
优先人群
5岁以下儿童和在校学生。
接种时间
最佳时段:9~11月,目前补种仍有效,接种后2~4周产生抗体。
保护效力:对H3N2变异株中和效价是未接种者的5.2倍,可显著降低重症风险。
持续时间:免疫保护期6~8个月,无法维持至次年流感季。
哪里可以接种到流感疫苗?
田家庵区以下预防接种门诊可以接种:
|
接种单位名称 |
单位地址 |
接种单位咨询电话 |
|
泉山街道社区卫生服务中心 |
田家庵区泉山淮化医院 |
0554-5330027 |
|
龙泉街道华健医院社区卫生服务中心 |
淮南市田家庵区泉山82号 |
0554-6417477 |
|
朝阳街道社区卫生服务中心 |
淮南市田家庵区大道北段陈洞路16号 |
0554-2117379 |
|
洞山街道市一院社区卫生服务中心 |
田家庵区洞山街道迎宾路3号 |
0554-6601190 |
|
公园街道社区卫生服务中心 |
淮南市田家庵区舜耕镇曹咀村坤楠宾馆101号 |
0554-3636212 |
|
淮滨街道社区卫生服务中心 |
淮南市田家庵区淮舜北路376号 |
0554-3646466 |
|
国庆街道社区卫生服务中心 |
淮南国庆街道馨雅苑小区14号楼下 |
0554-2690653 |
|
田东街道电厂路社区卫生服务中心 |
淮南田家庵区田东街道电厂路322号 |
0554-3636870 |
|
安成镇卫生院 |
淮南市安成镇黑泥村 |
0554-6438096 |
|
田家庵区安成社区卫生服务中心 |
淮南市田家庵区安城镇发强医院 |
0554-5675120 |
|
舜耕镇卫生院 |
淮南舜耕镇六里站北20米 |
0554-3780600 |
|
史院乡卫生院 |
淮南市田家庵区史院乡街道 |
0554-3326120 |
|
曹庵镇卫生院 |
淮南田家庵区曹庵镇街道 |
0554-6910005 |
健康无小事,防护要及时。让我们一起行动,筑起校园健康防线!
