长辈版
无障碍
简体
繁体
加入收藏
智能
搜索
首 页
走进田家庵
政府信息公开
政务服务
互动交流
数据发布
您当前所在的位置是:
首页
>
专题
>
最新专题
>
田家庵两会专题2026
>
田家庵区十八届人大五次会议
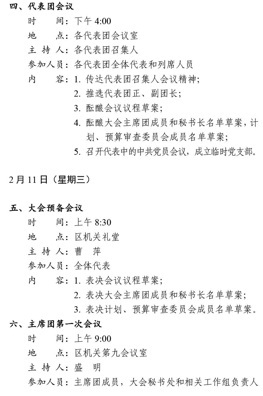
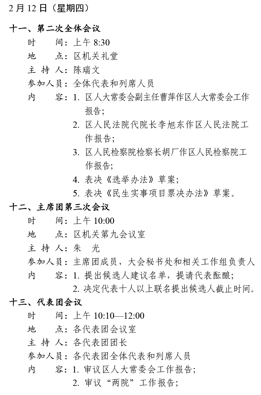
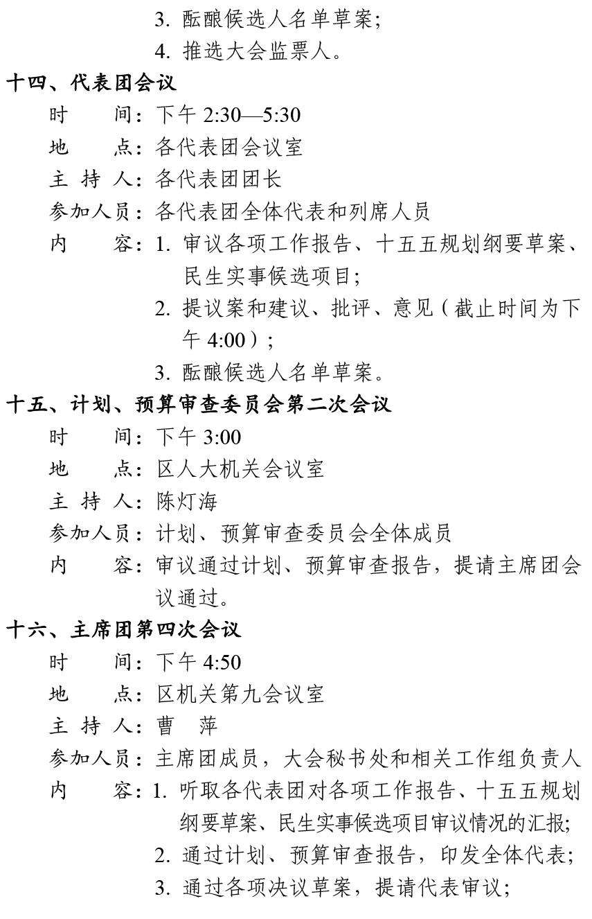
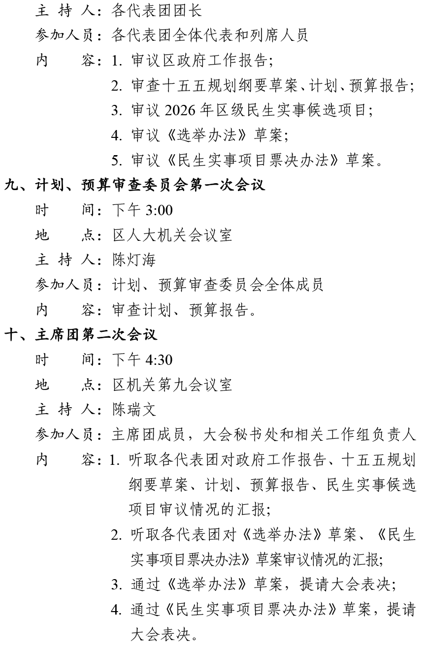
田家庵区第十八届人民代表大会第五次会议会务活动安排
文章来源:区人大办
浏览量:
发表时间:2026-02-09 17:28
字体大小:
【
大
中
小
】
扫一扫在手机打开当前页
打印本页
关闭窗口
网站导航
省直部门网站
市政府部门网站
区县政府网站
其他网站